公司介绍
发展历程
企业文化
荣誉资质
合作伙伴
探针台及附件
二维材料转移平台
光电测试系统
精密波导耦合系统
光学隔振平台
OCT成像系统
激光器
宽带光源
教学/科研光路系统
运动控制
显微观察
光谱成像
细分光仪器与模块
精密检测与分析
光学设计镀膜
微纳材料表征测试服务
公司动态
科普资料
光学平台
探针台
光电系统
波导耦合系统
联系方式
在线留言
测试服务
探针台及附件彩页
使用手册(Manual)
软件相关(Software)
视频资料(Video)
简体中文
English
基础测试探针台
恒温(加热)测试探针台
高低温真空探针台
探针座
探针台附件
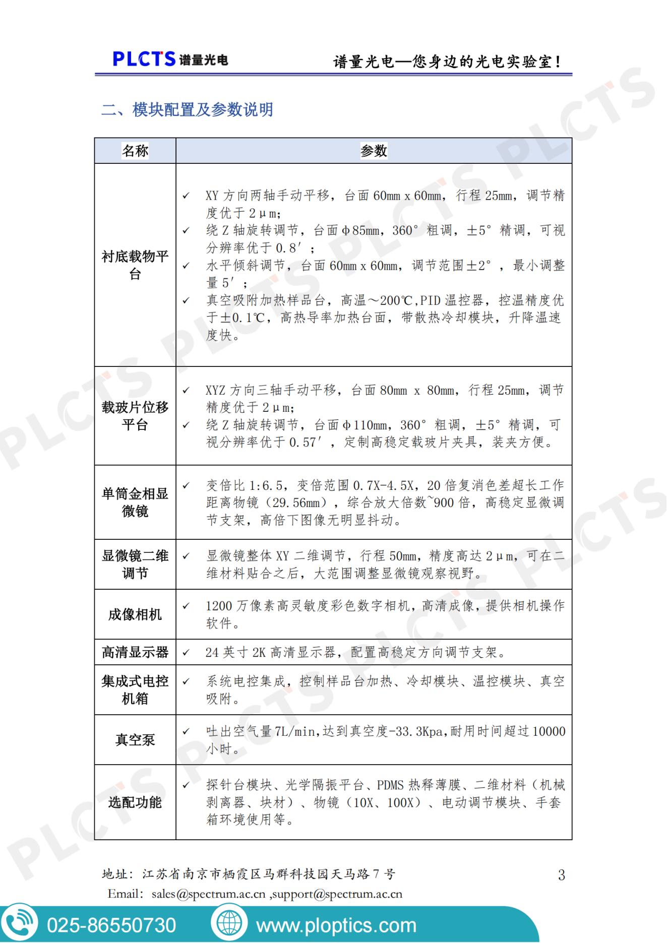
精密型二维材料转移平台
高分辨二维材料转移平台
高分辨电动二维材料转移平台
阻尼隔振光学平台
气浮隔振光学平台
三线摆式气浮隔振光学平台
标准型光学仪器架
铝型材光学仪器架
标准光学面包板
高精密手动波导耦合平台
高精密半自动波导耦合平台
高精密全电动波导耦合平台
波导耦合系统附件产品手册
SD-OCT光谱仪
飞秒激光器
皮秒激光器
纳秒激光器
标准连续激光器及模组
单纵模连续激光器
波长可调谐单色光源
卤钨光源
氘卤二合一光源
氘灯光源
汞氩灯波长校准光源
稳态3A级太阳光模拟器
光纤耦合LED
电动位移台
手动位移台
Mitutoyo物镜
超长工作距离Apo物镜
PI光谱仪
USB3.0 CMOS相机
GigE CMOS相机
红外相机
PI高性能科学相机
空间光调制器
漫反射标准白板
激光测振仪
激光功率计
光束质量分析仪
显微成像
设备展示
交付案例
二维材料转移
光波导耦合应用
其他教程
谱量光电提供精密型二维材料转移平台(LMT-B系列)产品手册下载,手动操作配合单管显微成像,实现二维材料精准转移。